发布日期:2025-09-16 14:47 点击次数:199

为进一步夯实网罗传播顺次处分基础买球下单平台,国度网信办得当各地各单元需求,组织对《互联网新闻信息稿源单元名单》进行了更新,公配置布《互联网新闻信息稿源单元名单》(截止2025年6月)(以下简称“名单”)。
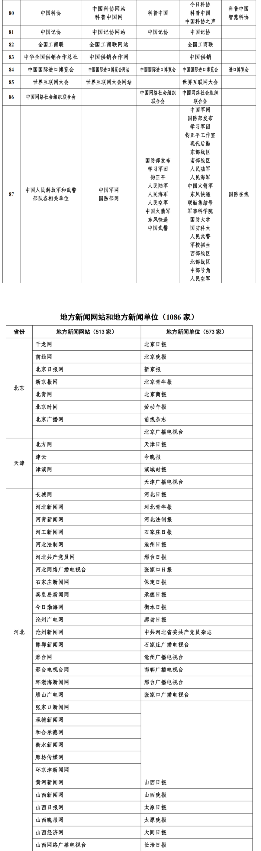
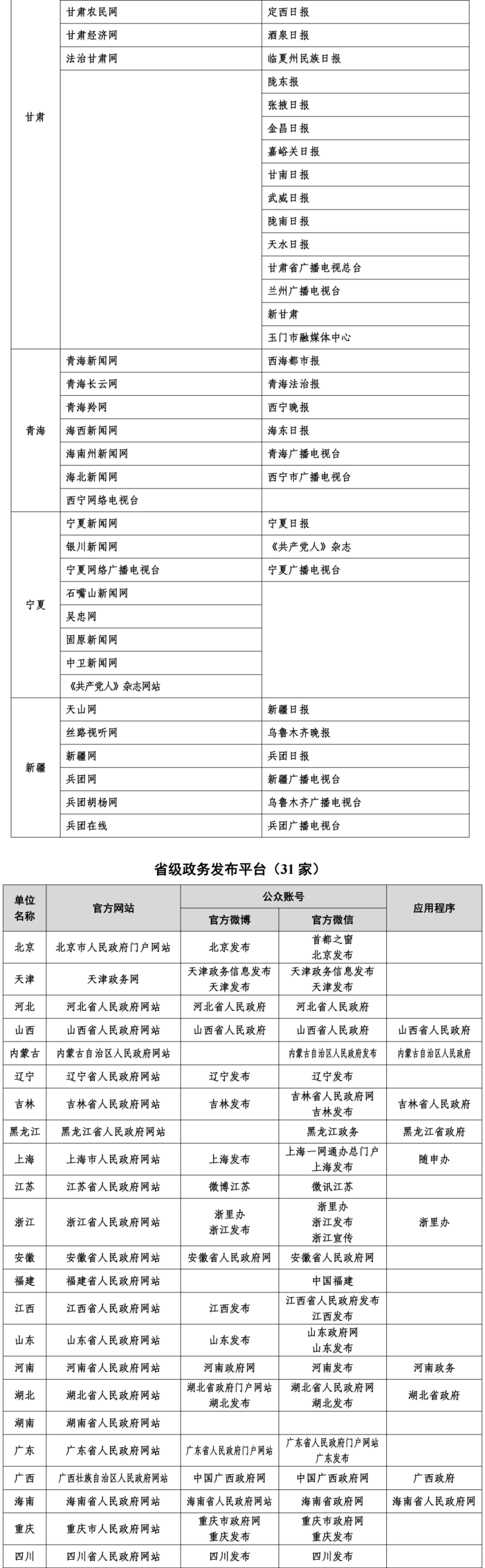
名单涵盖稿源单元1451家,包括:中央新闻网站和重情怀论网站31家,中央新闻单元过甚利用垄断的报刊网站86家,中央和国度机关、群团组织等利用垄断的报刊网站122家,其他单元利用垄断的报刊网站8家,中央和国度机关、群团组织等政务发布平台87家,所在新闻网站513家,所在新闻单元573家,省级政务发布平台31家。互联网新闻信息服务提供者转载新闻信息的,应当转载稿源单元发布的新闻信息。
需要相等讲解的是,鉴于互联网新闻信息服务单元的服务神志越来越丰富,稿源单元获得互联网新闻信息服务许可的服务神志不按期更新,更新后的名单对呈现神志进行了优化,除中央和国度机关、群团组织等政务发布平台和省级政务发布平台外,仅明确列出稿源单元主体(报纸、期刊、通信社、播送电台、电视台、互联网站),稿源单元获得互联网新闻信息服务许可的服务神志都列入稿源名单领域。稿源单元获得互联网新闻信息服务许可情况,可通过国度网信办官方网站(www.cac.gov.cn)“寰宇网信政务行状大厅”版本的“互联网新闻信息服务单元许真实息”进口进行查询。
下一步,国度网信办将连接强化对名单的动态处分,按期对名单进行复核更新,对称呼发生变化的稿源单元进行改名,将已罢手运营、恒久未更新、已被取消互联网新闻信息服务许可的,以及存在非法违游记径、违犯宣传处分要求形成恶劣影响、出现严重导向问题或信息安全牵累事故、屡次被通报而未能实时整改的单元撤出名单。同期,在复核更新的基础上,将一些契合形态需求、相宜申报条款的单元增补纳入名单。
 
 
 
 
 
 
 
 
 
 
 
 
 
 
 
 
 
 
 
 
 
 
 
 
 
 
 
 
 
 
更多热门速报、巨擘资讯、深度分析尽在北京日报App